0x01 CTF的前世今生
CTF是什么?
CTF (Capture The Flag)中文一般译作夺旗赛,
在网络安全领域中指的是网络安全技术人员之间进行技术竞技的一种比赛形式。
CTF起源于1996年DEFCON全球黑客大会,以代替之前黑客们通过互相发起真实攻击进行技术比拼的方式。
发展至今,已经成为全球范围网络安全圈流行的竞赛形式
中国的CTF兴起是在2012年,清华大学的蓝莲花(blue-lotus)战队在国际赛场取得一定成绩之后。
随后各大高校、企业开始组建自己的战队。
最主要的形式
线上解题(jeopardy)
题目类型
WEB
RE
PWN
MISC
CRYPTO
线下攻防(Attack With Defence)
线下赛形式
线下赛攻防模式主要也是以题目为落脚点
每个队伍维护四台gamebox,
上面部署有漏洞的服务选手需要攻击别人服务器同时维护自己的服务器才能得到较高分数
正规的AWD可能时间是连续的48个小时
赛项
https://ctftime.org/ 全球最知名! Wp很多
https://www.ctfhub.com/#/calendar 赛事很全 国内外都有
https://www.ichungiu.com/competition/all 永信至诚
https://www.xctf.org.cn/ 赛宁网安
其他赛事
0x02 CTF中的原教旨主义
Pwn是一个黑客语法的俚语词,是指攻破设备或者系统。发音类似"砰",对黑客而言,
这就是成功实施黑客攻击的声音—砰的一声,被"黑"的电脑或手机就被你操纵了。
CTF中的PWN主要是针对于二进制漏洞挖掘与利用,通常情况下选手需要对于一个有漏
洞的可执行文件进行分析,找到漏洞,然后利用漏洞读取远程服务器上的FLAG。
PWN出题方向
传统的glibc PWN:
堆、栈、shellcode编写、iofile等。
进阶:
arm架构、IoT、内核、vm、浏览器等。

PWN在生活中的攻击面
office
浏览器
操作系统
硬件驱动
通信协议
路由器
实际生活中的PWN
心脏滴血 (cve-2014-0160)
泄露通信数据
脏牛dirty cow (cve-2016-5195)
linux本地提权root
永恒之蓝
wannacry
0x03 教练,我也想学pwn
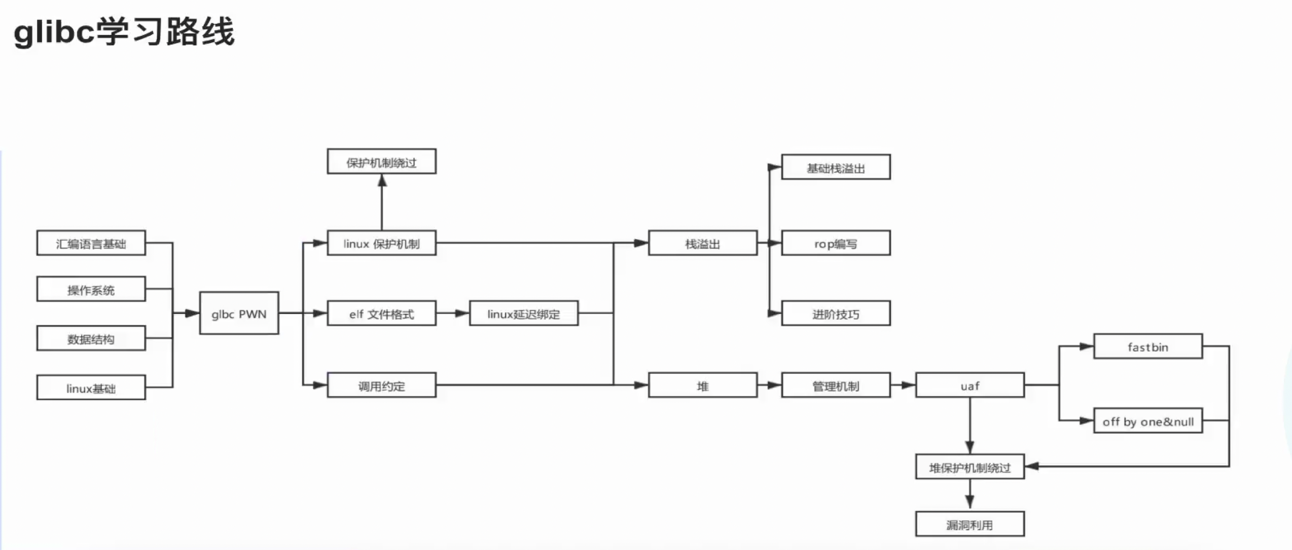
GLIBC学习路线

0x04 如何变得更pwn
后面就是不断的刷题~刷题~刷题~
刷题
https://www.hetianlab.com 合天网安实验室
https://buuoj.cn 北京联合大学CTF
https://pwnable.kr 适合新手入门pwn
https://adworld.xctf.org.cn 攻防世界
https://www.jarvisoj.com 作者筛选过的质量不错的题目
https://pwnable.tw 质量很好,但是有一定难度
感觉打通了GLIBC
ctf方面:
操作系统内核pwn、vm pwn、浏览器pwn
loT pwn、windows pwn
实际:
分析复现CVE、FUZZ等。
评论区